皇冠信用网怎么开户_安徽女子左眼失明,办理残疾人证被拒?残联:双眼残疾可办理
皇冠信用网网址(www.HGTY.us)皇冠会员开户_登3代理>皇冠体育/—开会员账号—皇冠信用网招登1登2登3管理<代理出租>4月18日,安徽蚌埠皇冠信用网怎么开户。张女士向《正在新闻》反映,她五岁出车祸被碾压,左眼失明和左耳失聪。
最近她想申请残疾人证,去可以招收残疾人的工厂上班,但工作人员告诉她,她的情况不属于能办理残疾证的范围内皇冠信用网怎么开户。

怀远县残疾人联合会告诉《正在新闻》,类似张女士的一只眼失明、一只耳朵失聪,确实是比较特殊的情况皇冠信用网怎么开户。

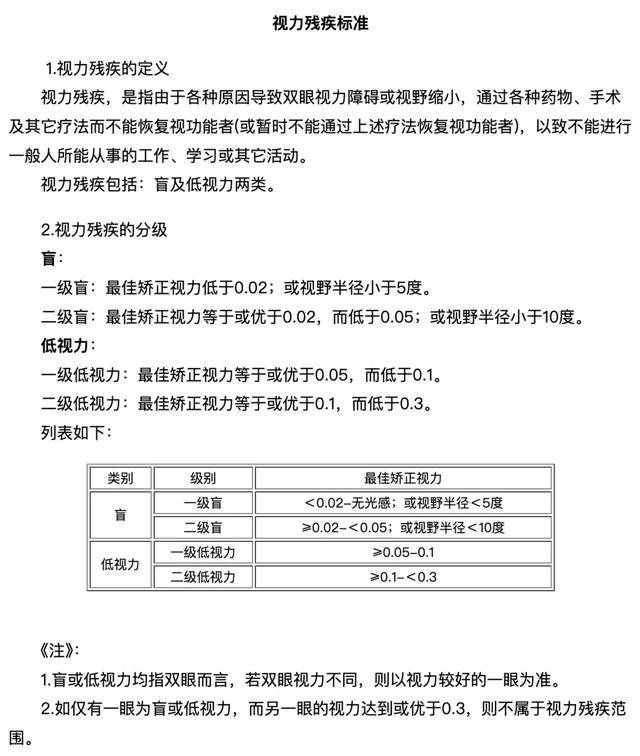
《中国实用残疾人评定标准》中规定,如仅有一只眼为盲或低视力,而另一只眼达到或优于0.3.不属于视力残疾范围,耳朵也如此,因此不能给张女士办理残疾证皇冠信用网怎么开户。

展开全文
张女士表示,因丈夫家暴,她正在起诉离婚,目前分居状态没有收入来源,现在她需要独自抚养家中小孩皇冠信用网怎么开户。
父亲、哥哥和妹妹因为身体疾病无法外出工作,一家人只能依靠种地、养羊,“我妈健康,还能在大棚帮工,一天一百块工资,我只能做一些手工活贴补家用皇冠信用网怎么开户。”
她希望能够拿到残疾证,进厂打工照顾家庭皇冠信用网怎么开户。
张女士的遭遇不是个例皇冠信用网怎么开户。
2023年5月,贵州一名右眼女子发文维权,去办理残疾证,工作人员说她不符合残疾人标准,“因为有一边眼睛还看得到皇冠信用网怎么开户。”

她自述,因为右眼看不见,去工厂、去店里打工都没有人要,走在街上也遭到周边人歧视,“能不能有一点‘特殊对待’,让我们能看到一点希望皇冠信用网怎么开户。”
舆论发酵后,贵州省残联回复已派人去当地核实情况,会对失利残疾再做评定,也会确定当事人在工作中受歧视问题皇冠信用网怎么开户。
猜你喜欢
- 7小时前皇冠信用網怎么弄 _人民日报“钟声”:高市早苗宣称“日本又回来了”,我们不禁要问,一个什么样的日本又回来了?!
- 10小时前皇冠信用盘会员账号 _杜兰特25分申京27+4+5 火箭大胜爵士取3连胜
- 21小时前皇冠信用網会员 _三个省会城市政府主要领导调整
- 23小时前如何代理皇冠信用 _只能买中国红旗-9了!伊朗S-300被美F-35打出原形,根本无法锁定
- 1天前皇冠welcome注册账号 _“拉个涨停吧,孩子重病钱不够了”,股民发帖次日公司真的涨停了!是否涉嫌操纵股价?
- 1天前皇冠信用网去哪里弄 _争议判罚引热议!米兰1-0险胜拉齐奥直指榜首
- 2天前皇冠信用网代理注册 _57岁音乐人袁惟仁被送急诊,6年前因跌倒导致脑溢血,曾创作《征服》《梦醒了》等歌曲
- 2天前皇冠信用網代理流程 _曼城绝杀利兹联,英超积分榜火药味再升级!阿森纳明晨迎战切尔西
- 2天前皇冠信用网账号申请 _男篮世预赛|中国男篮带13名球员赴韩国 赵睿随队出征
- 2天前皇冠信用登123出租 _河南队热身赛狂胜海港!6-2的背后揭示了什么战术秘密?
- 2天前体育平台出租 _央行等三部门:明年1月1日起,取消“个人存取现金超5万元需登记”规定
- 2天前皇冠信用网押金多少 _事发上海地铁!女子蹲坐车厢被摔倒男子压骨折,十级伤残!
- 2天前皇冠信用网开户 _外交部宣布重大消息,特朗普主动打电话给中方,不到24小时,美财长坦言:中美永远是竞争对手
- 2天前皇冠信用網足球代理 _美团三季度亏损160亿元;王兴:外卖价格战没有为行业创造价值,不可持续
- 3天前皇冠信用盘代理 _58岁保洁阿姨被骗光102万元积蓄,强忍心痛用“90万”钓出骗子
- 3天前皇冠信用網登2代理申 _被打回原形!中国男篮世预赛主场不敌韩国
- 3天前皇冠2登录welcome _乌高官称“只要泽连斯基还是总统,就不会放弃领土”;普京:乌克兰撤军,才能停火
- 3天前皇冠2登录welcome _名校华人博士,连环下药性侵
- 3天前皇冠信用网 _高市后悔已经晚了,柬埔寨站队中国,7:2局面出现!石破茂感叹日本立国之本动摇
- 3天前皇冠信用網如何申请 _深圳14岁女生遇害案一审宣判后,受害者家属将抗诉
- 3天前皇冠皇冠代理平台 _印尼洪灾已致34人死亡,民众拍下一桥梁被冲毁瞬间→
- 4天前皇冠足球平台代理申请 _日本近来更多年轻女性为了牛郎花钱,远赴海外从事卖淫
- 4天前皇冠信用网注册账号 _美媒:想让B-21深入中俄腹地,自由出入肆意轰炸,100架远远不够
- 4天前皇冠信用盘网址 _霍启刚发文:家族非常关注香港大埔火灾,捐赠3000万港元支援


网友评论